今天是
首页
新闻中心
图片新闻
教育动态
政府信息公开
公开指南
公开目录
公开年报
依申请公开
组织机构
领导简介
办事服务
互动交流
征集调查
局长信箱
来信回复
咨询建议
当前位置 :
首页
>
政府信息公开
>
法定主动公开内容
>
重要文件
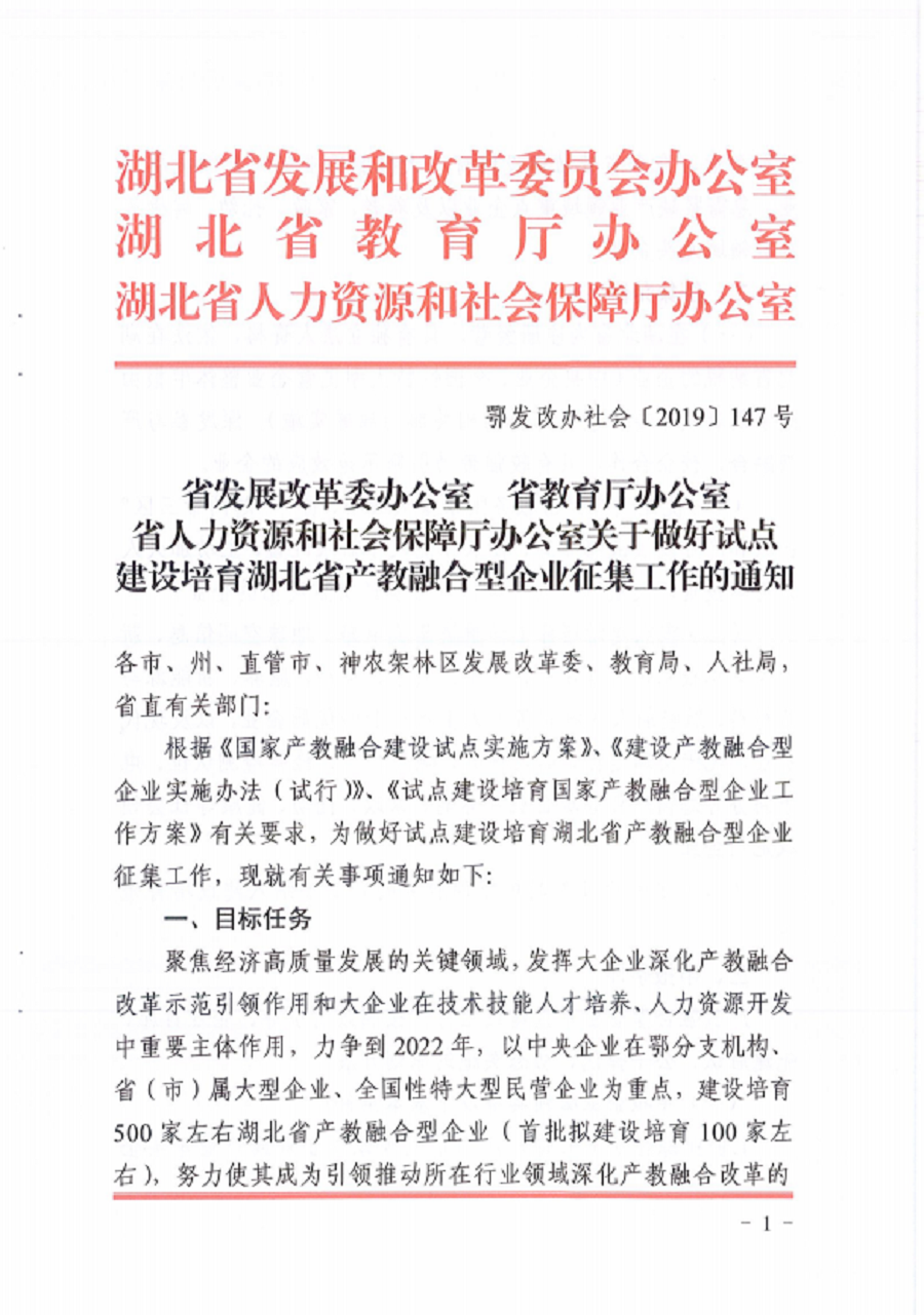
关于做好试点建设培育湖北省产教融合型企业征集工作的通知
信息来源:鄂州市教育局
日期:2019-12-27
分享:
【
打印此页
丨
关闭窗口
】
网站地图
网站标识码:4207000043 鄂ICP备05017375号 主办单位:鄂州市教育局 未经许可禁止复制或建立镜像
联系人:吕恒金 电话:0711-3386001
值班电话:0711-3386001(办公室) 办公地址:鄂州市鄂城区滨湖南路60号 点击总量:
鄂公网安备 42070402000251号